你好,欢迎访问蓝盾基因信息平台
全国统一服务热线:0871-67126522
首页
关于蓝盾
蓝盾简介
资质荣誉
发展历程
联系我们
新闻中心
公司动态
行业资讯
主营业务
精准医学检验实验室规划、建设运营整体服务
医疗器械、诊断试剂及卫生用品的销售、租赁
医学检验智能管理软件信息系统服务
区域医学检验中心生物样本规范转运物流服务
检验管理信息平台
样本采集、配送耗材管理系统
检测样本信息录入管理系统
样本检测流程追踪管理系统
冷链配送动态监控管理系统
PCR报告查询系统
产前筛查报告查询系统
新生儿遗传代谢病筛查报告查询平台
样本检测信息通知反馈系统
新筛阳性及可疑阳性复采血预警通知管理系统
产前筛查阳性预警通知管理系统
基于身份信息及手机验证的检测报告查询系统
基于样本二维码及身份验证的检测报告查询系
合作共赢
诚聘英才
行业资讯
首页
>
新闻中心
>
行业资讯
> 正文
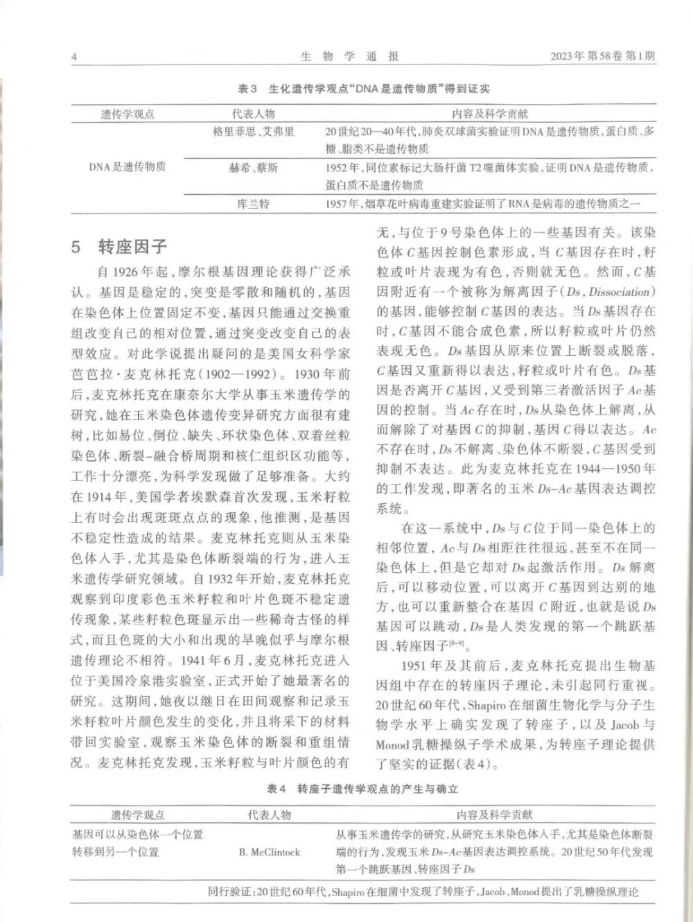
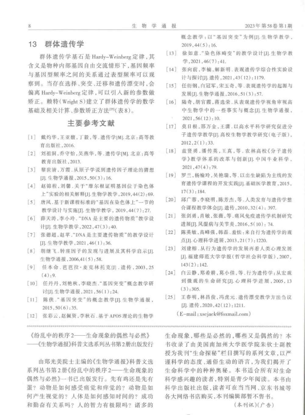
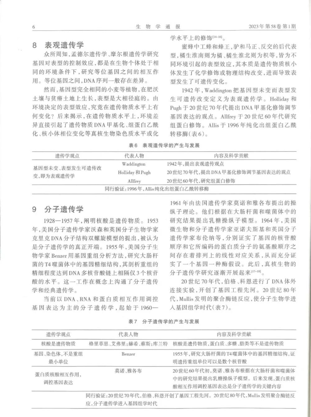
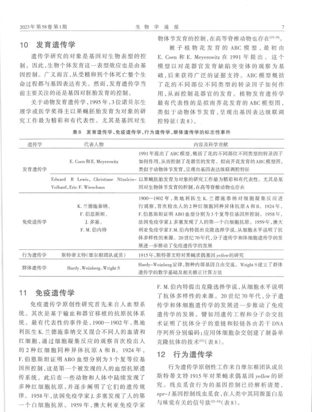
百年遗传学学科知识体系演变与发展
发布时间:
2024-09-26
来源:
浏览次数:
688
上一篇:
探秘:PET+CT=PET/CT
下一篇:
来了!遗传病基因检测行业研究报告